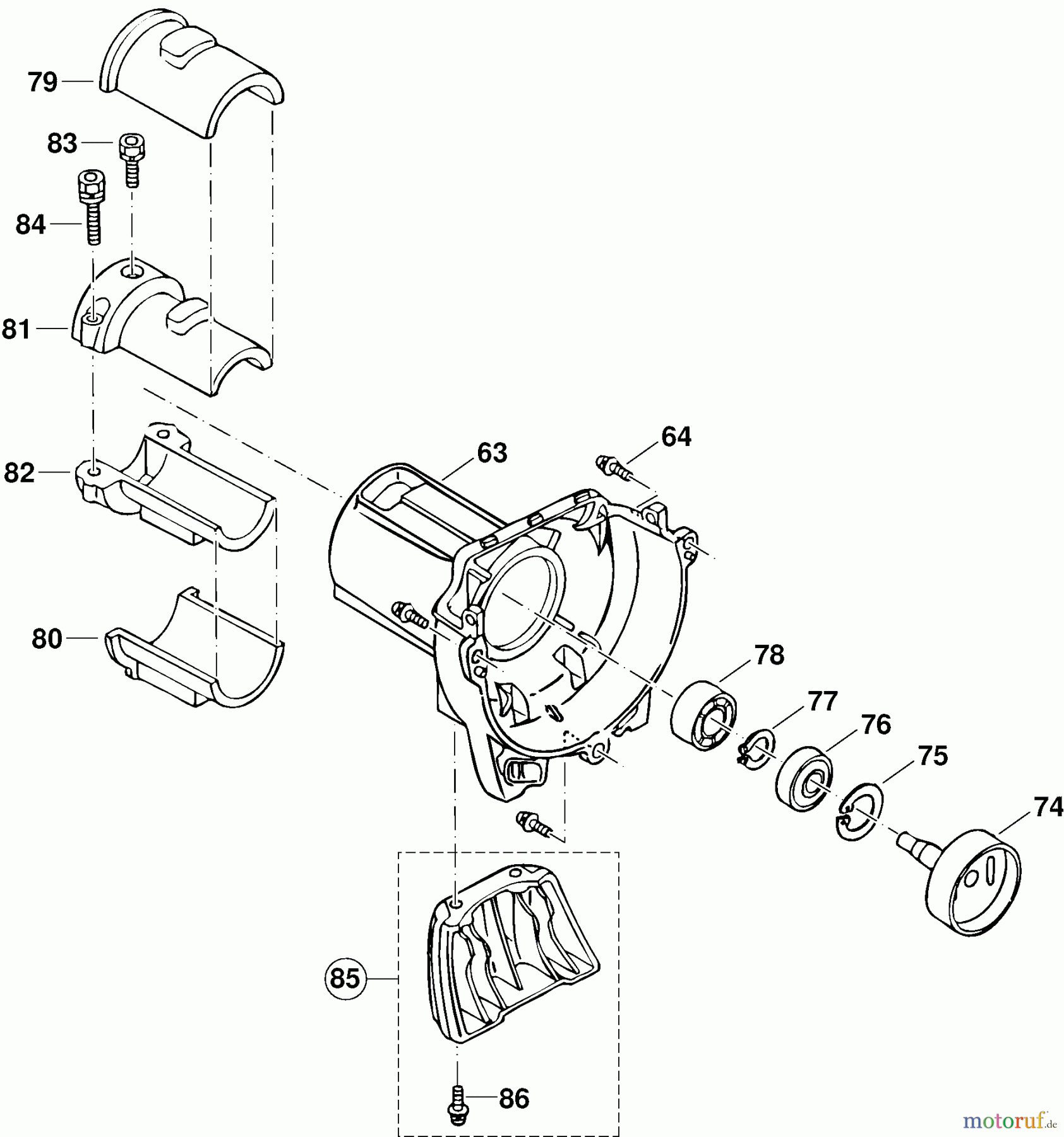
Dolmar Benzin 4-Takt MS-250.4 4 Kupplungsgehäuse, Kupplungstrommel Pièces détachées
4 Kupplungsgehäuse, Kupplungstrommel MS-250.4

Vous trouverez ici le dessin de la pièce de rechange pour Dolmar Motorsensen & Trimmer Benzin 4-Takt MS-250.4 4 Kupplungsgehäuse, Kupplungstrommel. Sélectionnez la pièce de rechange requise dans la liste des pièces de rechange de votre appareil Dolmar Motorsensen & Trimmer Benzin 4-Takt MS-250.4 4 Kupplungsgehäuse, Kupplungstrommel et commandez simplement en ligne. De nombreuses pièces de rechange Dolmar nous gardons en permanence dans notre entrepôt pour vous.



